Me sabe mal anunciar que no voy a poder hacer más pruebas con JOSM más (me ha avisado la gente de JOSM), así que no podré actualizar ni el preset de opciones de menú ni el estilo de mapa de señales de tráfico Traffic_signs para JOSM (hasta que no haga una gran actualización tal como un país o una página del taginfo. Te puedes bajar las betas aquí:
https://github.com/yopaseopor/beta_preset_josm/archive/master.zip
https://github.com/yopaseopor/beta_style_josm/archive/master.zip
Para usar el estilo beta de señales de tráfico traffic_signs debes activarlo en Modificar > Preferencias > Estilos (tercera pestaña) y buscándolo. en tu pc.
Para usar el preset beta de señales de tráfico traffic_signs debes activarlo en Modificar > Preferencias > Estilos (tercera pestaña) y buscándolo.
Twitter Yopaseopor
#yopaseopor
- #YoMapeo (60)
- #YoRenderizo (10)
- #yocamino (24)
- #yoconduzco (25)
- #yopaseo (8)
- #yopaseopor (33)
Movilidad
dissabte, 28 de maig del 2016
#yomapeo #JOSM #Fail Aquí està la Beta de l'estil i del Preset de JOSM de senyals de trànsit Traffic_signs
Em sap greu anunciar que no podré fer més proves amb JOSM més (m'ha avisat la gent de JOSM), així que no podré actualitzar ni el preset d'opcions de menú ni l'estil de mapa de senyals de trànsit Traffic signs per a JOSM (fins que faci una gran actualització com un país o una pàgina del taginfo.) Et pots baixar les betes aquí:
https://github.com/yopaseopor/beta_preset_josm/archive/master.zip
https://github.com/yopaseopor/beta_style_josm/archive/master.zip
Per utilitzar l'estil beta de senyals de trànsit traffic_signs has d'activar-lo a Modifica > Preferències > Estils (tercera pestanya) i cerca'l al teu pc.
Per utilitzar el preset beta de senyals de trànsit traffic_signs has d'activar-lo a Modifica > Preferències > Predefinicions (tercera pestanya) i cerca'l al teu pc.
https://github.com/yopaseopor/beta_preset_josm/archive/master.zip
https://github.com/yopaseopor/beta_style_josm/archive/master.zip
Per utilitzar l'estil beta de senyals de trànsit traffic_signs has d'activar-lo a Modifica > Preferències > Estils (tercera pestanya) i cerca'l al teu pc.
Per utilitzar el preset beta de senyals de trànsit traffic_signs has d'activar-lo a Modifica > Preferències > Predefinicions (tercera pestanya) i cerca'l al teu pc.
#yomapeo #JOSM #Fail Here it is Beta JOSM Preset and Style Traffic_signs
I'm sad to announce I cannot make test on JOSM anymore (JOSM people warned me) so I cannot update anymore Traffic signs and style preset for JOSM (until I would had a country or a page of taginfo).You can download the betas here:
https://github.com/yopaseopor/beta_preset_josm/archive/master.zip
https://github.com/yopaseopor/beta_style_josm/archive/master.zip
For use the beta traffic_signs style in JOSM you have to activate in Modify > Preferences > Styles and search in your pc.
For use the beta traffic_signs preset in JOSM you have to activate in Modify > Preferences > Presets and search in your pc.
https://github.com/yopaseopor/beta_preset_josm/archive/master.zip
https://github.com/yopaseopor/beta_style_josm/archive/master.zip
For use the beta traffic_signs style in JOSM you have to activate in Modify > Preferences > Styles and search in your pc.
For use the beta traffic_signs preset in JOSM you have to activate in Modify > Preferences > Presets and search in your pc.
diumenge, 8 de maig del 2016
#YoMapeo Opinión sobre el cambio de #normalización en #OSM (II)
En primer lugar disculpadme. Obligaciones laborales han hecho que desconectara de esta cuestión durante un par de días, así que voy a intentar dar mi visión sobre cada uno de los mensajes que he recibido. También os voy a pedir disculpas si cito algún mensaje de lista o Telegram no con exactitud o con las mismas palabras. También quiero dejar claro que no es una cosa personal, no tengo nada en contra de ninguna autonomía ni persona que habite en ellas . Muchos os veréis identificados y representados en estas opiniones, a favor o en contra. Sobretodo no quiero que os veáis ofendidos de ninguna de las maneras y si lo hiciera, con la mano en el corazón os pido disculpas.
He de decir que acabe como acabe esto el primer objetivo se ha cumplido, hemos generado tal debate...al punto que hemos empezado a comparar carreteras de países y condiciones tan lejanas como Nepal o la Panamericana en sus tramos de tierra. Y es cierto, OSM tiene un problema GLOBAL: su occidentalización...Pero eso no significa que por usar una "Normalización renovada española" la Panamericana en sus tramos terrosos sea track de grado 2, por sus condiciones físicas, ni que cualquier camino track de grado 2 aquí sea trunk.
Creo que, por ahora, esa no es nuestra "guerra".
Cómo he dicho muchas veces en diversos medios (lista y Telegram) la realidad de nuestro entorno más cercano es otra:
Francia: como se puede observar aún siendo las autopistas, no llevan paralela ninguna trunk, se suelen mover entre primary y secondary.
Suiza: las vías que siguen el trazado de las autopistas suelen ser primary/secondary.
Austria: las vías que siguen el trazado de autopistas suelen ser primary.
Alemania: las vías que siguen el trazado de autopistas suelen ser secondary.
Italia: las vías que siguen el trazado de autopistas suelen ser primary.
Reino Unido: las vías que siguen el trazado de las autopistas suelen ser trunk.
Portugal: las vías que siguen el trazado de las autopistas suelen ser primary.
Bélgica: las vías que siguen el trazado de las autopistas suelen ser primary.
Holanda: las vías que siguen el trazado de las autopistas suelen ser secondary/tertiary.
Dinamarca: las vías que siguen el trazado de las autopistas suelen ser secondary.
Suecia: las vías que siguen el trazado de las autopistas suelen ser secondary.
Hungría: las vías que siguen el trazado de las autopistas suelen ser primary.
República Checa: las vías que siguen el trazado de las autopistas suelen ser secondary.
Eslovaquia: las vías que siguen el trazado de las autopistas suelen ser primary.
Ya veis que eso de que incluso con las vías libres de peaje que dejan nuestras nacionales vacías y disponibles para el tráfico local (lo digo de boquilla, de lógica, si queréis miramos aforos...podemos intuir lo que va a salir en la mayoría de tramos, aunque , y esto vale para todo el mensaje y para todo en la vida, generalizar es equivocar) en Europa no tiene mucho sentido. Y es que la uniformidad es muy importante, porque desde fuera nos pueden ver así...
http://worstofosm.tumblr.com/post/22245375879/one-has-heard-the-news-about-the-eu-economy-but
De todas formas lo siento, creo que comparar España (formada por 17 comunidades autónomas) con los países más cercanos de la Unión Europea es más justo que compararme nuestro país con Nepal. Veis que sólo hay un país donde la red principal siempre sea trunk, se llama Reino Unido, y peculiar lo es un rato. Porque ellos llaman autovía a esto (autovía con semáforos, rotondas)
1-East Lancashire Road (trunk)

Qué hemos hecho en España con estas vías?
2-Variante de León (trunk)

Ostrás...no son autovías. Pero para los ingleses...sí. Esta señal
tan bonita que sólo se ve en la teoría y leyes suele ser equivalente a esta otra
.
Os puedo poner de ejemplo la B17 alemana en su tramo de Augsburg:
3- incorporación a Autovía B17 - Augsburg
o la N532 en su tramo de Valence.
4-N532 Valence
Y esto sí tenemos claro que es autovía en todos los países, incluído el nuestro. Pero...y esta?
5-EX-A1
y esta 6-ARA-A1

y esta 7-A-231?

Son autovías...autonómicas, pero son autovías. Defendible por cualquiera en cualquier lado. Es decir que podemos llegar a decir que el hecho de depender de una administración no da directamente la categoría...excepto en una clasificación administrativa. Así que hay dos opciones : dado que las nacionales son trunk y las autovías del estado son motorway, ninguna autonómica puede ser ninguna de estas dos para cumplir esos requisitos administrativos, por lo tanto estas vías deben ser primary...O ¿ya no nos gusta tanto la clasificación administrativa? ¿Por qué una autonomía que tiene déficit y recibe solidaridad se dedica a construir una infraestructura tan cara como una autovía y no lo hace el Estado? (el problema en el fondo es que este debate trasciende OSM España y pasa a los cimientos del estado Español...y esa tampoco es nuestra "guerra")
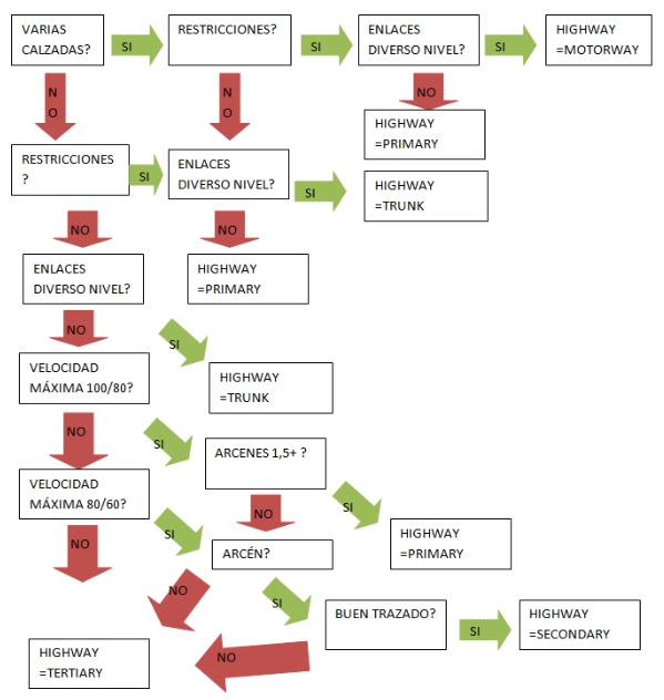
Importancia: ¿ese es un criterio objetivo? Puede ser que no.
¿Y este lo es?
8-Señal de 100.

¿Y este lo es?
9-arcén de 1.5
http://www.todotest.com/foros/msg.asp?m=831296
¿y este lo es?
10-cruce a diferente nivel.
Y este lo es? 11-mojón de Nacional.
Y este lo es? 12-Aforo vía autonómica
Bueno, pues resulta que ,de todos estos criterios...técnicos (Santiago no me mates por ello, sabes que no tengo ni idea y que tú lo explicarías mejor ;) sólo nos fijamos en el de piedra. Wikipedia https://es.wikipedia.org/wiki/Anexo:Carreteras_Nacionales_de_Espa%C3%B1a
"La nomenclatura de las mismas es de la forma N-??? (excepto para las Carreteras Radiales principales), y se encuentra normalizada de acuerdo a la siguiente regla establecida en el cuarto Plan General de Carreteras de 1939-41 (llamado Plan Peña por haber sido diseñado bajo el mandato del ingeniero y ministro Alfonso Peña Boeuf):
La primera cifra corresponde al sector entre Carreteras Radiales donde nacen. En el sentido de las agujas del reloj, esa cifra es la de la carretera radial. Por ejemplo, las que tienen un 2, nacen entre la N-II y la N-III, correspondientes a las actuales A-2 y la A-3.
La segunda cifra indica la distancia en línea recta desde Madrid hasta el lugar en el que se encuentre el origen de la carretera, en kilómetros y dividida entre 100: de 0 a 99 km = 0, de 100 a 199 km = 1, etc.
La tercera el número de orden, teniendo en cuenta que si es par, es una nacional transversal, es decir, no tiene dirección hacia Madrid, y si es impar, es radial (dirección Madrid).
Además el orden de kilometraje es siempre decreciente hacia Madrid para las radiales, y decreciente en sentido horario para las transversales.
Este sistema para la nomenclatura de las carreteras ha tenido desde entonces una gran utilidad para el viajero y para la administración de carreteras, ya que de acuerdo con las reglas señaladas, se puede conseguir saber solamente por el número de la carretera, cuál es la zona de España en la que se está, qué orientación se lleva y cuál es la situación respecto a Madrid."
Y esto sirve para las nacionales...y para las comarcales, y para las locales...Porque en los años 80 las carreteras dependían del Estado : NINGUNA AUTONOMÍA (excepto Navarra y País Vasco - Fueros) tenía ni siquiera cedida la gestión de las mismas.
Miremos mapas de otras épocas: 13-1980 Pirineo Leridano.

14-1998 Pirineo Leridano,después de la "creación" de la N-260.

2012. 15-Viu de Llevata. NACIONAL...

Perdón...¿una pregunta: ¿cuantas nacionales (trunk) se han creado en estos últimos 10 años? Pocas o ninguna. ¿Cuantas autovías? MUCHAS. El Estado Español ha optado por las autovías y desdoblamientos para mejorar sus nacionales...excepto en determinados casos: Reforma N-340 (2009) https://www.boe.es/boe/dias/2009/11/23/pdfs/BOE-A-2009-18693.pdf. Reforma N-120 (https://bddoc.csic.es:8180/detalles.html?id=100666&bd=ICYT&tabla=docu) . Inventarse muchas nuevas referencias desde el 2000 no se han inventado pero gastarse dineros en determinados lugares en reformas sí que lo han hecho...¿Para qué? Para conseguir una vía con este criterio
8-Señal de 100.
Y este
9-arcén de 1.5
y este
10-cruce a diferente nivel,
y este criterio,
16- Poste inauguración Nacional .

No, para este criterio no reformaron nada, sigue siendo la N tal en este siglo que en el pasado...Porque aquellas comarcales y locales ahora las gestionan otras administraciones...¿Y esas administraciones han creado cosas nuevas?
Y qué han hecho algunas autonomías en estos años? Pues esto
17- CG 2.2

y esto
18-(Túnel Bracons),

que cumplen con los criterios técnicos
8-Señal de 100.
Y este
9-arcén de 1.5
y este 10-cruce a diferente nivel.
Lo siento, en el estado Español, no sé por qué no es posible que cumplan con el último criterio (transferencia al estado para que sea nacional). Se suele hacer al revés (cesión de tramo de nacional http://www.malaga.eu/export/sites/default/ayto/portadaAyto/portal/menu/varios/documentos/Acta_cesion_tramos_red_carreteras_Malaga.pdf)
Todo esto para qué se hace? Para esto.
20-Estadística víctimas mortales

Sí, el número de siniestros y de víctimas es un criterio MUY objetivo (no explicaré cómo la administración ha cambiado sus números delante de Europa para lo que se considera víctima de tráfico...esa es "otra guerra", vergonzante, pero otra guerra.)
Aplicar el criterio a "rajatabla" de Normalización Española a otros países...no es posible puesto que tienen su propia normalización. A ver quien es el "españolisto valiente" que toca una carretera germana (https://wiki.openstreetmap.org/wiki/Attributierung_von_Stra%C3%9Fen_in_Deutschland)...
Porque al final, en el fondo todos queremos lo mismo (21-Extractos de Telegram)


: el mejor mapa posible. Y estamos viendo que una mera normalización administrativa no nos lo da (alguien dijo normalizar las autonomías...el estado se debe quedar al margen? ¿Las Autonomías no son "estado"?, pues según la Constitución...sí 22- Constitución
http://www.congreso.es/consti/constitucion/indice/titulos/articulos.jsp?ini=137&fin=158&tipo=2
(va, que esto es "otra guerra").
Una normalización física...tiene sus detractores
https://lists.openstreetmap.org/pipermail/talk-es/2016-May/014006.html .
Muy bien, hablemos de normalización técnica.
23-Clave dicotómica.

Hay para todos, ¿eh? Como expliqué las administraciones autonómicas también tienen lo suyo y la cagan hasta el punto de "futura" doble numeración...
24-Doble numeración catalana .

Por eso es tan importante que la normalización trascienda de ámbitos administrativos. Porque para mapas de fachada ya tengo Google Maps, que oye , no está nada mal, cojo una app le digo Google quiero ir a tal y me hace caso (se lo puedo decir hasta en catalán, porque Google Maps quiere mucho a las autonomías (25- mapa Google Maps vs: OSM)

¡¡WARNING : una autonómica como trunk!!Tenemos dos opciones, o hacemos que OSM se parezca más a Google y la denigramos a primary (o que desaparezca del mapa, que administrativamente no es importante) ...o hacemos algo diferente, revisamos nuestra red viaria, que falta le hace, y aplicamos todas las etiquetas posibles para definir una vía a TODAS, sí, nacionales también.
Y lo siento pero aunque
27-C-37 Querol

y esto
28-C-37 Bracons

tengan la misma referencia en mi autonomía no me voy a equivocar, el tramo de Querol a Igualada, no lo uso.
Y por mucho que el Estado diga que
29-N-260 Viu de Llevata

y esto
30-N-260 - Vall de Bianya
pertenece a la misma carretera, el tramo chungo tampoco lo voy a usar.

Así que la culpa no es del GPS, ni del ruteador , ni de OSM...la culpa es de nuestros gobernantes, de su gestión de las "INFRAestructuras" (sobretodo cuando son muy INFRA) sean de la administración que sean, por favor, no seamos "cínicos", no dejemos al estado Español al margen, que es el que ostenta la principal red de carreteras del país, y creo que el mapa, nuestro mapa, debe reflejarlo desde la primera etiqueta a la última. Y sintiéndolo mucho , la primera, la que hace que en JOSM una carretera sea carretera y no río o edificio... es highway. Y sí, a nuestra normalización le hace falta un repaso...importante y creo que una normalización "técnica", como la definió Santiago, es vital para hacer de OSM nuestro MAPA.
Yo no trabajo para el render, yo no trabajo para las administraciones tampoco. Así que no creo que sean ellas las que deban de definir qué categoría puedo darle a una vía en mal estado. Apoyar eso en el criterio específico de 5km. o de velocidad 100...es lo de menos. He escogido esos criterios por "desconocimiento". No soy técnico, hay algunos de vosotros que sí,aportad, ¿el arcén que permite el rebasamiento es el de 1.3m en vez de 1.5m? ¿La velocidad relevante para una "vía rápida" es 90 y no 100? ¿que no se crucen carreteras al mismo nivel pero sí tenga salidas de caminos usados por máquinas agropecuarias es relevante? No lo sé, definámoslo entre todos. Lo proponga quien lo proponga una normalización es cosa de toda una comunidad, no de uno de nosotros solo, y menos si ese uno soy yo, que soy maestro y que mi única relación con las carreteras es cuando cojo el volante...y suele ser sin GPS, me gusta perderme ;)
¿Seguimos con el debate?
Salut i mapes OSM
yopaseopor
He de decir que acabe como acabe esto el primer objetivo se ha cumplido, hemos generado tal debate...al punto que hemos empezado a comparar carreteras de países y condiciones tan lejanas como Nepal o la Panamericana en sus tramos de tierra. Y es cierto, OSM tiene un problema GLOBAL: su occidentalización...Pero eso no significa que por usar una "Normalización renovada española" la Panamericana en sus tramos terrosos sea track de grado 2, por sus condiciones físicas, ni que cualquier camino track de grado 2 aquí sea trunk.
Creo que, por ahora, esa no es nuestra "guerra".
Cómo he dicho muchas veces en diversos medios (lista y Telegram) la realidad de nuestro entorno más cercano es otra:
Francia: como se puede observar aún siendo las autopistas, no llevan paralela ninguna trunk, se suelen mover entre primary y secondary.
Suiza: las vías que siguen el trazado de las autopistas suelen ser primary/secondary.
Austria: las vías que siguen el trazado de autopistas suelen ser primary.
Alemania: las vías que siguen el trazado de autopistas suelen ser secondary.
Italia: las vías que siguen el trazado de autopistas suelen ser primary.
Reino Unido: las vías que siguen el trazado de las autopistas suelen ser trunk.
Portugal: las vías que siguen el trazado de las autopistas suelen ser primary.
Bélgica: las vías que siguen el trazado de las autopistas suelen ser primary.
Holanda: las vías que siguen el trazado de las autopistas suelen ser secondary/tertiary.
Dinamarca: las vías que siguen el trazado de las autopistas suelen ser secondary.
Suecia: las vías que siguen el trazado de las autopistas suelen ser secondary.
Hungría: las vías que siguen el trazado de las autopistas suelen ser primary.
República Checa: las vías que siguen el trazado de las autopistas suelen ser secondary.
Eslovaquia: las vías que siguen el trazado de las autopistas suelen ser primary.
Ya veis que eso de que incluso con las vías libres de peaje que dejan nuestras nacionales vacías y disponibles para el tráfico local (lo digo de boquilla, de lógica, si queréis miramos aforos...podemos intuir lo que va a salir en la mayoría de tramos, aunque , y esto vale para todo el mensaje y para todo en la vida, generalizar es equivocar) en Europa no tiene mucho sentido. Y es que la uniformidad es muy importante, porque desde fuera nos pueden ver así...
http://worstofosm.tumblr.com/post/22245375879/one-has-heard-the-news-about-the-eu-economy-but
De todas formas lo siento, creo que comparar España (formada por 17 comunidades autónomas) con los países más cercanos de la Unión Europea es más justo que compararme nuestro país con Nepal. Veis que sólo hay un país donde la red principal siempre sea trunk, se llama Reino Unido, y peculiar lo es un rato. Porque ellos llaman autovía a esto (autovía con semáforos, rotondas)
1-East Lancashire Road (trunk)
Qué hemos hecho en España con estas vías?
2-Variante de León (trunk)
Ostrás...no son autovías. Pero para los ingleses...sí. Esta señal
tan bonita que sólo se ve en la teoría y leyes suele ser equivalente a esta otra
Os puedo poner de ejemplo la B17 alemana en su tramo de Augsburg:
3- incorporación a Autovía B17 - Augsburg
o la N532 en su tramo de Valence.
4-N532 Valence
5-EX-A1
y esta 7-A-231?
Son autovías...autonómicas, pero son autovías. Defendible por cualquiera en cualquier lado. Es decir que podemos llegar a decir que el hecho de depender de una administración no da directamente la categoría...excepto en una clasificación administrativa. Así que hay dos opciones : dado que las nacionales son trunk y las autovías del estado son motorway, ninguna autonómica puede ser ninguna de estas dos para cumplir esos requisitos administrativos, por lo tanto estas vías deben ser primary...O ¿ya no nos gusta tanto la clasificación administrativa? ¿Por qué una autonomía que tiene déficit y recibe solidaridad se dedica a construir una infraestructura tan cara como una autovía y no lo hace el Estado? (el problema en el fondo es que este debate trasciende OSM España y pasa a los cimientos del estado Español...y esa tampoco es nuestra "guerra")
Importancia: ¿ese es un criterio objetivo? Puede ser que no.
¿Y este lo es?
8-Señal de 100.
¿Y este lo es?
9-arcén de 1.5
http://www.todotest.com/foros/msg.asp?m=831296
¿y este lo es?
10-cruce a diferente nivel.
Y este lo es? 11-mojón de Nacional.
"La nomenclatura de las mismas es de la forma N-??? (excepto para las Carreteras Radiales principales), y se encuentra normalizada de acuerdo a la siguiente regla establecida en el cuarto Plan General de Carreteras de 1939-41 (llamado Plan Peña por haber sido diseñado bajo el mandato del ingeniero y ministro Alfonso Peña Boeuf):
La primera cifra corresponde al sector entre Carreteras Radiales donde nacen. En el sentido de las agujas del reloj, esa cifra es la de la carretera radial. Por ejemplo, las que tienen un 2, nacen entre la N-II y la N-III, correspondientes a las actuales A-2 y la A-3.
La segunda cifra indica la distancia en línea recta desde Madrid hasta el lugar en el que se encuentre el origen de la carretera, en kilómetros y dividida entre 100: de 0 a 99 km = 0, de 100 a 199 km = 1, etc.
La tercera el número de orden, teniendo en cuenta que si es par, es una nacional transversal, es decir, no tiene dirección hacia Madrid, y si es impar, es radial (dirección Madrid).
Además el orden de kilometraje es siempre decreciente hacia Madrid para las radiales, y decreciente en sentido horario para las transversales.
Este sistema para la nomenclatura de las carreteras ha tenido desde entonces una gran utilidad para el viajero y para la administración de carreteras, ya que de acuerdo con las reglas señaladas, se puede conseguir saber solamente por el número de la carretera, cuál es la zona de España en la que se está, qué orientación se lleva y cuál es la situación respecto a Madrid."
Y esto sirve para las nacionales...y para las comarcales, y para las locales...Porque en los años 80 las carreteras dependían del Estado : NINGUNA AUTONOMÍA (excepto Navarra y País Vasco - Fueros) tenía ni siquiera cedida la gestión de las mismas.
Miremos mapas de otras épocas: 13-1980 Pirineo Leridano.
14-1998 Pirineo Leridano,después de la "creación" de la N-260.
2012. 15-Viu de Llevata. NACIONAL...
Perdón...¿una pregunta: ¿cuantas nacionales (trunk) se han creado en estos últimos 10 años? Pocas o ninguna. ¿Cuantas autovías? MUCHAS. El Estado Español ha optado por las autovías y desdoblamientos para mejorar sus nacionales...excepto en determinados casos: Reforma N-340 (2009) https://www.boe.es/boe/dias/2009/11/23/pdfs/BOE-A-2009-18693.pdf. Reforma N-120 (https://bddoc.csic.es:8180/detalles.html?id=100666&bd=ICYT&tabla=docu) . Inventarse muchas nuevas referencias desde el 2000 no se han inventado pero gastarse dineros en determinados lugares en reformas sí que lo han hecho...¿Para qué? Para conseguir una vía con este criterio
8-Señal de 100.
Y este
9-arcén de 1.5
y este
10-cruce a diferente nivel,
y este criterio,
16- Poste inauguración Nacional .
No, para este criterio no reformaron nada, sigue siendo la N tal en este siglo que en el pasado...Porque aquellas comarcales y locales ahora las gestionan otras administraciones...¿Y esas administraciones han creado cosas nuevas?
Y qué han hecho algunas autonomías en estos años? Pues esto
17- CG 2.2
y esto
18-(Túnel Bracons),
que cumplen con los criterios técnicos
8-Señal de 100.
Y este
9-arcén de 1.5
y este 10-cruce a diferente nivel.
Lo siento, en el estado Español, no sé por qué no es posible que cumplan con el último criterio (transferencia al estado para que sea nacional). Se suele hacer al revés (cesión de tramo de nacional http://www.malaga.eu/export/sites/default/ayto/portadaAyto/portal/menu/varios/documentos/Acta_cesion_tramos_red_carreteras_Malaga.pdf)
Todo esto para qué se hace? Para esto.
20-Estadística víctimas mortales
Sí, el número de siniestros y de víctimas es un criterio MUY objetivo (no explicaré cómo la administración ha cambiado sus números delante de Europa para lo que se considera víctima de tráfico...esa es "otra guerra", vergonzante, pero otra guerra.)
Aplicar el criterio a "rajatabla" de Normalización Española a otros países...no es posible puesto que tienen su propia normalización. A ver quien es el "españolisto valiente" que toca una carretera germana (https://wiki.openstreetmap.org/wiki/Attributierung_von_Stra%C3%9Fen_in_Deutschland)...
Porque al final, en el fondo todos queremos lo mismo (21-Extractos de Telegram)
: el mejor mapa posible. Y estamos viendo que una mera normalización administrativa no nos lo da (alguien dijo normalizar las autonomías...el estado se debe quedar al margen? ¿Las Autonomías no son "estado"?, pues según la Constitución...sí 22- Constitución
http://www.congreso.es/consti/constitucion/indice/titulos/articulos.jsp?ini=137&fin=158&tipo=2
(va, que esto es "otra guerra").
Una normalización física...tiene sus detractores
https://lists.openstreetmap.org/pipermail/talk-es/2016-May/014006.html .
Muy bien, hablemos de normalización técnica.
23-Clave dicotómica.
- Es que eso de los 5 km...es muy subjetivo. Cierto, pero ¿puede ser aceptable? Expongo un ejemplo de los últimos tramos reformados, cuanto ocupan? 13km. Vilafranca-Els Monjos / 11 km. Santo Domingo de la Calzada... Por un semáforo en 5 km. no vamos a cambiar ese criterio. Es un momento PUNTUAL. Si hay un semáforo cada km. sí que entonces las velocidades no podrán ser las mismas, si la cruzan otras carreteras las velocidades no podrán ser las mismas, si el arcén es inexistente o no permite el rebasamiento las velocidades no podrán ser las mismas...porque se prima la seguridad. Y considero que con ese criterio sí que nos podríamos basar todos, incluidas autonomías.
- Ya...pero es que entonces...¡¡¡¡ en ciertos puntos de España no habrá ninguna trunk!!!! (desaparecerá del nivel de zoom tal, lo otro se volverá gris pero seguirá existiendo, nadie ha hablado de borrar el mapa)...¿En qué zona del Estado ha invertido tu autonomía? ¿Dónde está el tráfico? Hay dos respuestas posibles: con autovía: Felicidades, tu estado ha "subido de categoría de tus vías de comunicación " de trunk (nacional) a motorway (autovía)!! U otra: Lo siento...tu estado no te considera trascendente para los flujos de tráfico (por eso no invierte, por eso la gente no pasa por tu carretera y por ello no es la más adecuada para que salga siempre en todos los zoom.
- Ya...pero es que ¡¡Teruel EXISTE!! (Y Soria también) (y para las carreteras http://www.elperiodicodearagon.com/noticias/elecciones-municipales-y-autonomicas-2015/poca-inversion-nuevo-plan-carreteras_1023063.html, y para el AVE - http://www.elmundo.es/economia/2015/09/29/56099c4822601d24138b45a7.html , y para el tren convencional, http://www.laopinioncoruna.es/gran-coruna/2016/02/24/unidos-perder-tren/1044632.html ). Ya lo veis, trasciende OSM España y las carreteras, que era de lo que hablábamos, "otra guerra".
Hay para todos, ¿eh? Como expliqué las administraciones autonómicas también tienen lo suyo y la cagan hasta el punto de "futura" doble numeración...
24-Doble numeración catalana .
Por eso es tan importante que la normalización trascienda de ámbitos administrativos. Porque para mapas de fachada ya tengo Google Maps, que oye , no está nada mal, cojo una app le digo Google quiero ir a tal y me hace caso (se lo puedo decir hasta en catalán, porque Google Maps quiere mucho a las autonomías (25- mapa Google Maps vs: OSM)
¡¡WARNING : una autonómica como trunk!!Tenemos dos opciones, o hacemos que OSM se parezca más a Google y la denigramos a primary (o que desaparezca del mapa, que administrativamente no es importante) ...o hacemos algo diferente, revisamos nuestra red viaria, que falta le hace, y aplicamos todas las etiquetas posibles para definir una vía a TODAS, sí, nacionales también.
- Ya, pero es que se repite información si lo hacemos con la etiqueta highway...Y con la etiqueta ref...también. Con ella se establece la referencia oficial dónde sí, y sin ningún tipo de fallos, se cumple a raja tabla una clasificación administrativa TOTAL, de todas las administraciones...Por lo que no haría falta repetirlo en otra etiqueta , ¿verdad? (Ya ves, en la lista también te contesté ;)
Además, puestos a rizar el rizo podemos usar las relaciones ( http://wiki.openstreetmap.org/wiki/Relation:route#Road_routes ) si no queremos perder la uniformidad de la Red Básica de Carreteras , para que herramientas como OSM Lane Visualizer o Checkautopista2 (algo modificado, seguramente) nos informen de estas vías en condiciones ;) Es cierto que la etiqueta highway se convertiría en un resumen de todas las demás (maxspeed,overtaking,junctions,...)...pero es que lo prefiero a que me responda sólo a un cacho de una: la letra con la que empieza ref= N- CL- BU-V- - Deberíamos mirar la importancia de la vía: con qué conecta...Muy bien, hagamos un ranking de aforos, y puedo equivocarme al generalizar pero algo me dice que muchas vías autonómicas superarán incluso proporcionalmente a otras vías "nacionales", evidentmente en determinados tramos, por eso lo de los 5km. Hay tramos que a no ser que sean escandalosos
(26-C-62)
no deben definir toda la vía y hay tramos de varias decenas de km. que creo que sí tienen suficiente peso para hacerlo. Y hablando en Telegram salió el número 5 km.
Y lo siento pero aunque
27-C-37 Querol
y esto
28-C-37 Bracons
tengan la misma referencia en mi autonomía no me voy a equivocar, el tramo de Querol a Igualada, no lo uso.
Y por mucho que el Estado diga que
29-N-260 Viu de Llevata
y esto
30-N-260 - Vall de Bianya
pertenece a la misma carretera, el tramo chungo tampoco lo voy a usar.
Así que la culpa no es del GPS, ni del ruteador , ni de OSM...la culpa es de nuestros gobernantes, de su gestión de las "INFRAestructuras" (sobretodo cuando son muy INFRA) sean de la administración que sean, por favor, no seamos "cínicos", no dejemos al estado Español al margen, que es el que ostenta la principal red de carreteras del país, y creo que el mapa, nuestro mapa, debe reflejarlo desde la primera etiqueta a la última. Y sintiéndolo mucho , la primera, la que hace que en JOSM una carretera sea carretera y no río o edificio... es highway. Y sí, a nuestra normalización le hace falta un repaso...importante y creo que una normalización "técnica", como la definió Santiago, es vital para hacer de OSM nuestro MAPA.
Yo no trabajo para el render, yo no trabajo para las administraciones tampoco. Así que no creo que sean ellas las que deban de definir qué categoría puedo darle a una vía en mal estado. Apoyar eso en el criterio específico de 5km. o de velocidad 100...es lo de menos. He escogido esos criterios por "desconocimiento". No soy técnico, hay algunos de vosotros que sí,aportad, ¿el arcén que permite el rebasamiento es el de 1.3m en vez de 1.5m? ¿La velocidad relevante para una "vía rápida" es 90 y no 100? ¿que no se crucen carreteras al mismo nivel pero sí tenga salidas de caminos usados por máquinas agropecuarias es relevante? No lo sé, definámoslo entre todos. Lo proponga quien lo proponga una normalización es cosa de toda una comunidad, no de uno de nosotros solo, y menos si ese uno soy yo, que soy maestro y que mi única relación con las carreteras es cuando cojo el volante...y suele ser sin GPS, me gusta perderme ;)
¿Seguimos con el debate?
Salut i mapes OSM
yopaseopor
Etiquetes de comentaris:
#YoMapeo,
España,
mapas,
Normalización,
openstreetmap
Subscriure's a:
Comentaris (Atom)





